近年来,香港面临严峻的人力短缺问题。根据『2023年人力推算』报告,预计到2028年,香港整体人力短缺将达到18万人,其中超过三分之一为熟练技术人员。
为应对这一挑战,2025年5月30日,香港特区政府宣布了一项重要的人才引进政策——将在「一般就业政策」及「输入内地人才计划」下新增渠道,引入非学位专才来港投身八项人力极短缺的技术工种。这项为期三年的新安排将于2025年6月30日正式实施,旨在解决香港多个关键行业面临的严重人手短缺问题。
该计划为期3年,共设10,000个名额,每项技术工种的配额上限为3,000个。这一配额分配机制旨在确保各行业均衡发展,避免某一工种过度集中引入而影响行业生态平衡。
配额分配采取“先到先得”原则,有意申请者需尽早准备材料并在2025年6月30日申请通道开放后及时提交。
政府将在计划推行一年后进行中期检讨,评估实施效果并根据实际情况调整配额分配或申请条件。
2.资格:符合“技术专才清单”列明的资格,包括学历、年资、专业技能(如执业注册或牌照)等要求;
3.聘任:在申请前必须获得香港本地企业的聘任,且薪酬待遇需达到同类工作的市场水平。
4.雇主公司:必须是实际运营的香港本地企业,能够证明确实需要引进外来技术人才填补职位空缺。
成功通过技术专才计划来港的人员,其签证期限将根据个别技术工种及申请人资历而定,首个入境签证有效期为24或36个月。
申请续签时,相关技术专才必须在香港继续受聘于同一技术工种。续签时长可获准延长最多36个月,或根据其雇佣合约的有效期限而定,以较短者为准。
与香港其他人才计划类似,技术专才在续签时如需转换雇主,必须提前获得入境事务处批准,且新工作仍需属于同一技术工种范畴。
从事智能/自动化制造、机械工程、生物医学工程或微电子工程等相关工作,包括设备设计、故障排除、编程、生产优化、质量控制等。
2.学历需获香港学术及职业资历评审局认可,或符合悉尼协议/都柏林协议下的相关认证;
在安老院、残疾人士院舍等机构提供卫生/医疗专业护理相关服务、教学及研究活动。
按照航空公司和制造商的计划,对飞机、发动机或零部件进行维修、保养、大修和改装,确保符合适航标准。
1.持有民航当局颁发的有效飞机维修证书/执照,或相关学历(如飞机维修文凭)或完成飞机维修培训课程。
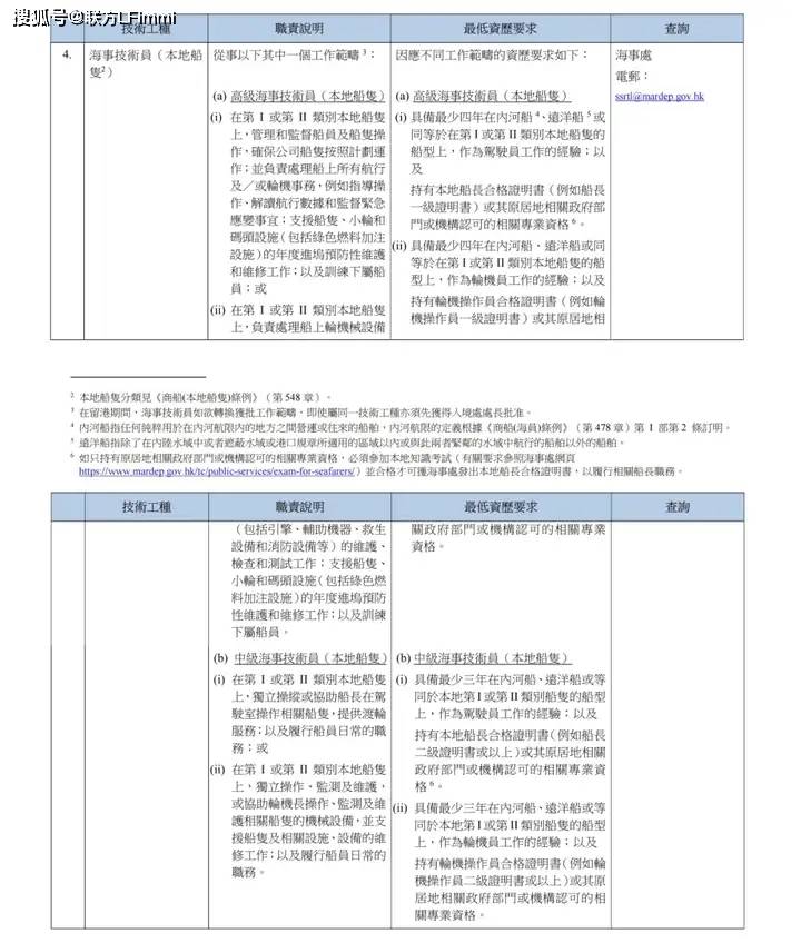
1.高级海事技术员:管理和监督船员及船只操作,处理航行及轮机事务,支援维护和维修工作,训练下属船员;
2.中级海事技术员:独立操作或协助船长操作船只,履行船员日常职务,维护机械设备。
• 需具备至少4年在内河船、远洋船、同等类别本地船只的驾驶员/轮机员工作经验;
• 需具备至少3年在内河船、远洋船、同等类别本地船只的驾驶员/轮机员工作经验;
1.程序编写:编写、改良、维护程序,进行测试和用户验收测试,撰写文件,协助系统设计;
3.网络安全:执行入侵监控和侦测,协助风险评估、审计和渗透测试,支援事故应变。
2.程式编写:具备最少2年IT相关工作经验(其中1年从事程式编写工作),持有PCAP、OCP等证书;
3.网络支援:具备最少2年IT相关工作经验(其中1年从事网络支援工作),持有CCNA、CompTIA、Network+等证书;
4.网络安全:具备最少2年相关工作经验(其中1年从事网络安全工作),持有CEH、CompTIA、Security等证书。
持有《升降机及自动梯条例》下升降机/自动梯工程人员的有效注册资格,或具备最少八年相关工作经验,其中一年在申请前五年内取得,接受60小时相关训练并通过行业测试。
使用建筑信息模拟(BIM)进行绘图工作,监控建模和更新绘图,负责模型管理、项目信息管理和流程管理。
• 持有等同于香港资历架构第四级或以上学历、具备最少3年建筑业全职工作经验,(其中包括近5年内至少1年建筑信息模拟协调的经验),或
• 具备最少6年建筑业全职工作经验(其中包括近5年内至少2年建筑信息模拟协调的经验)。
进行电力工程相关工作,包括低压固定电力装置的安装、校验、检查、测试、维修、改装或修理。
• 具备最少4年电业工程人员工作经验,持有原居地相关政府部门或机构认可的电业工程人员工作资历证明,通过相关笔试。
香港特区政府此次引入指定技术工种专才的政策,是应对本地人力短缺问题的重要举措。通过设定明确的申请条件、配额限制与逗留期限,该政策旨在吸引经验丰富的非学位中层技术专才来港工作并定居,从而为香港的经济发展与社会进步提供有力支持。同时,政府也强调将继续致力于本地劳工的培训,以实现人才的可持续发展。返回搜狐,查看更多

